各学院团委、直属团总支:
为深入贯彻习近平总书记“7·2”重要讲话精神,认真贯彻团十八大和团十八届二、三中全会精神,落实团中央《m88加强新时代团的基层建设着力提升团的组织力的意见》有关要求,全面加强基层团组织规范化建设,实现毕业生团员组织关系的精准转接和规范管理,确保毕业生团员不脱离团的组织体系,现就2020年毕业生团员组织关系转接和规范管理作出如下安排。
一、毕业生团员组织关系转接规范
(一)已落实工作单位的毕业生团员,应将团组织关系
转接到工作单位团组织;工作单位尚未建立团组织的,应转接到工作单位所在地村(社区)团组织;特殊情况下确实无法转入村(社区)团支部的,可转接到工作单位所在乡镇(街道)设置的“流动团员团支部”。在国(境)外工作,工作(派遣)单位在境内无常设机构的,应转接到本人户籍所在地(家庭所在地)村(社区)团组织。
(二)离校前尚未落实就业去向的毕业生团员,应将团组织关系转接到毕业生常住地乡镇(街道)的村(社区)团组织,特殊情况下确实无法转往常住地团组织的,可转接到生源地乡镇(街道)的村(社区)团组织。
(三)继续升学的毕业生团员,原则上应在新学校(学习单位)开学后30个自然日内,将组织关系转接到新学校(学习单位)的团组织。在转入新学校(学习单位)前,可将团组织关系暂时保留在原就读学校。
(四)出国留学和出境学习的毕业生团员,参照党组织关系管理有关规定(组通字〔2015〕33号),团员的组织关系保留在原就读的学校团组织,保持党团一致。团员离校出国前,由学生本人提交保留组织关系的书面申请,说明在境外留学(学习)地点、时间期限、境内联系人和联系方式等情况,学院审批后统一登记造册备案。团员在国(境)外期间,应由学院团委编入“出国留学(出境学习)团员团支部”集中管理。团员组织关系保留在学校的期限一般不超过5年,团组织应通过微信、电子邮件等手段,或通过学生在境内的联系人等途径,与团员保持定期联系,做好团员教育、管理和监督工作,无正当理由超过6个月不与团组织联系、不交纳团费的团员,按团章和团内有关规定予以处理。如团员在保留期限内归来,团组织应要求其报告在国(境)外学习、生活以及政治表现等各方面的情况,做好恢复参加团组织生活的各项工作。
二、跨省跨系统转接团组织关系安排
广东在全国试点的“智慧团建”移动版已同全团“智慧团建”PC版完成系统对接,2020年起,团员应通过广东“智慧团建”完成跨省跨系统的组织关系转接工作。
(一)从广东转出到省外普通单位(非共青团广东省委所辖团组织)的毕业生团员,即需将团组织关系转到其它省(自治区、直辖市)和新疆生产建设兵团、中央和国家机关、中央金融单位、中央企业、全国铁道系统、全国民航系统等(不含团组织关系在广东的中央企业和单位)所辖团组织的团员,应参照前述转接规范确认申请转入的团组织,由团员本人在广东“智慧团建”中发起组织关系转接申请。经转出团支部、转出团支部上级团组织审核通过后,该申请将由省外团组织在其相应使用的“智慧团建”系统中审核,审核时间如超过10个自然日系统将自动退回。广东团员申请转至北京、福建所辖团组织的,应按当地要求完成团员报到。
(二)从广东转出到省外特殊单位(非共青团广东省委所辖团组织)的毕业生团员,即需将团组织转至中国人民解放军、武装警察部队所辖团组织,或保密涉密单位团组织的团员,应将组织关系转至“临时中转团组织”(需先选择“转至广东省内的团支部”,组织ID:15606145)并办理线下转接手续。申请转入“临时中转团组织”的申请由团省委负责终审,转出团支部和转出团支部上级团委务必严格把关,严禁弄虚作假,严禁将不符合条件的团员转接到“临时中转团组织”中。团员需办理线下转接手续的,由学校团委开具纸质版《中国共产主义青年团团员组织关系介绍信》(附件3),凭介绍信到接收单位团组织报到。毕业生团员在新单位团组织报到后,在规定时间内将介绍信回执寄回,根据回执对转出团员统一登记造册备案。
(三)从省外转入广东(共青团广东省委所辖团组织)的毕业生团员,应由其原使用的“智慧团建”系统发起组织关系转至广东的申请。转接申请经转出团组织审核通过,团员需在10个自然日内通过微信公众号“广东共青团”或“12355青年之声”向申请转入的广东团组织完成团员报到(含完成组织审核通过)。各级团组织应及时审核省外团员转入学校的团员报到申请,超过10个自然日未审核,将导致团员须在原系统重新发起组织关系转接申请。
三、明确工作责任
(一)根据团内有关规定和“智慧团建”功能设置,团员必须交清当月及所有欠交团费后,方可启动团组织关系转接流程。转出团支部和转出团支部上级团委应及时审核团员的转接申请,组织关系转接流程进入“转入团支部待审核”或“转入团支部上级团委待审核”状态后,转出团组织要积极协助团员联系督促转入团支部及时审核转接申请。转入团支部未审核同意接收团员之前,由原团支部继续履行团员教育、管理和监督责任。因转接流程跨月而产生的欠交团费由转出团组织负责收缴。
(二)转出团组织要认真核查团员的团籍资料、发展团员编号、工作单位和就业去向。根据团内有关规定,2017年起入团的团员必须填写发展团员编号才予以承认团员身份,“智慧团建”系统将对未填写发展团员编号的团员转接予以限制。转入团支部在审核已落实工作单位毕业生团员转接申请时,如发现团员工作单位不在本地或就业去向不明,可以按照有关规定拒绝该转接申请并说明具体原因。2020年5月下旬,广东“智慧团建”将上线统一社会信用代码匹配学习工作单位功能,发起组织关系转接申请时可搜索填写。
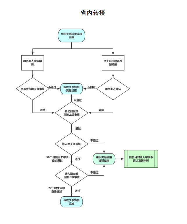
(三)省内转接的团员,转入团支部必须在30个自然日内(含30日)完成组织关系转接的审核工作,超时“智慧团建”系统将默认为转入团支部同意接收并自动审核通过;转入团支部的上级团委必须在72个小时内完成接收审核,超时“智慧团建”系统将默认为上级团委同意接收该团员并自动审核通过;团员教育、管理和监督责任由转入团支部及其上级团委承担。跨省跨系统转接的团员,团支部应在10个自然日内完成省外团员的团员报到审核工作。
(四)严禁推诿扯皮,严禁以非本单位正式编制职工、非本地区正式户籍居民等原因拒绝接收毕业生团员。转入团支部及其上级团委如无故退回团员的组织关系转入申请,团员可在被退回的30个自然日内依托“智慧团建”系统发起申诉,由转出和转入方的共同直接上级组织仲裁。如上级仲裁通过团员申诉,则团员直接转接到转入支部;如申诉被驳回,则团员仍归属转出团支部。审核团员转出、转入申请必须实事求是,转出团组织尤其要把好团员去向关,转入团组织要慎重使用退回功能,如遇较多团员申诉被查实,将严肃处理相关团组织负责人及其上级团组织。
四、工作要求
(一)核准毕业生团员底数。各学院团委(总支)应于5月31日前在“智慧团建”系统中全面核对本院毕业班团支部组织资料中“毕业年份”字段。团省委将按照6月1日统计数据,确认全省2020年应转接毕业生团员数,该数据将作为毕业生团员转接工作评价的底数指标。各学校团组织务必高度重视,按要求核实相关资料,严禁为逃避工作责任,随意修改团支部的“毕业年份”字段。
(二)抓好毕业生团员转出源头。“学社衔接”是确保学生团员进入社会不失联的关键一环。学院团委(总支)要把组织关系转接纳入毕业生离校整体的工作部署,加强统筹协调。学院团委(总支)书记要切实承担起主体责任,全面熟悉和掌握毕业生团员组织关系转接和规范管理的各项政策,尤其要认真、严格、慎重审核毕业生团员的就业和升学具体详细去向,加强与地方团组织之间的工作联系和沟通协商,确保转出工作高效推进。要严明团的组织纪律,强化毕业生团员的团员意识、团章意识教育,引导团员重视做好团组织关系转接。今年起,毕业生团员组织关系转接纳入毕业离校需办理事项,为确保毕业离校审核有序进行,请各学院督促所有毕业生团员于返校(6月18日)前在智慧团建系统发起组织关系转接并在线登记毕业生团员组织关系转接情况(二维码见附件4)。各学院依据智慧团建转接纪录和在线转接登记情况进行审核和后续跟踪管理。未落实就业去向的团员,因仍有很多就业机会,原则上于6月10日至6月18日期间,在智慧团建系统发起组织关系转接并在线登记毕业生团员组织关系转接情况。
(三)妥善接收转入团员。为方便毕业生团员及时有效联系转入团组织,学院团委(总支)须于5月31日前完善“智慧团建”系统中“团组织联系电话”“团组织电子邮箱”等联系信息。
鉴于疫情影响,2020年整体工作时间节点适当延后,调整为:10月31日前,本单位毕业生团员组织关系转接完成率不低于95%;11月30日前实现应转尽转。
附件:
1.毕业生团员组织关系转接工作指引
2.“智慧团建”系统组织关系转接操作指南
3.中国共产主义青年团团员组织关系介绍信(清样)
4.毕业生团员组织关系转情况在线登记二维码
联系人:吴天成
联系电话:020-84096674
共青团m88委员会
2020年5月22日

